术语大揭秘|手把手教你看懂孕检B超单| 产科医生
B超检查是贯穿整个孕期的重要项目,可以帮助产科医生和孕妈妈更好的了解胎宝宝生长发育情况
整理了一份B超单的术语揭秘!让每个孕妈秒看懂!

文章插图
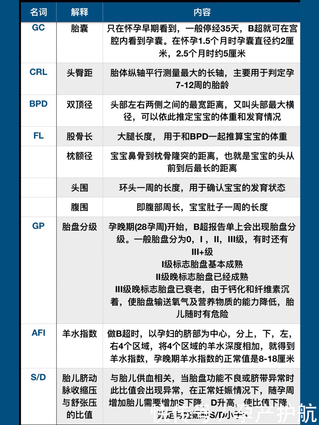
GS 为胎囊,只在怀孕早期看到,一般停经35天,B超就可在宫腔内看到孕囊。在怀孕1.5个月时孕囊直径约2厘米,2.5个月时约5厘米。
胎囊位置在子宫的宫底、前壁、后壁、上部、中部都属正常;形态圆形、椭圆形、清晰为正常;如胎囊为不规则形、模糊,且位置在下部,孕妇同时有腹痛或阴道流血时,可能要流产.
CRL 为头臀距,表示胎体纵轴平行测量的长轴,主要用于判定孕7-12周的胎龄
BPD 为胎头的双顶径,表示头部左右两侧之间的缀宽距离
FL 为胎儿股骨长,即大腿长度, 用于和BPD一起推算宝宝的体重
枕额径,宝宝鼻骨到枕骨隆突的距离,也就是宝宝的头从前到后缀长的距离
头围,环头一周的长度,用于确认宝宝的发育状态
腹围:即腹部周长,宝宝肚子一周的长度
GP 为胎盘分级,孕晚期(28孕周)开始,B超报告单上会出现胎盘分级。一般胎盘分为0,I ,II,III级,有时还有III+级
I级标志胎盘基本成熟
II级晚标志胎盘已经成熟
III级晚标志胎盘已衰老
AFI 为羊水指数,做B超时,孕晚期羊水指数的正常值是8-18厘米
S/D 为胎儿脐动脉收缩压与舒张压的比值,与胎儿供血相关,当胎盘功能不良或脐带异常时此比值会出现异常,在正常妊娠情况下,随孕周增加胎儿需要增加S下降,D升高,使比值下降,近足月妊娠时S/D小于3

文章插图
没有高危因素的准妈妈整个孕期一般会接受4-5次B超检查
1. 孕6-8周:主要是排除或及时发现异位妊娠或异常妊娠,了解胚胎是否存活,确认预产期、诊断双胞胎等
2. 孕11-14周:主要是通过鼻骨和NT测量,结合唐氏综合症筛查试验,评估胎儿染色体异常的风险度
【术语大揭秘|手把手教你看懂孕检B超单| 产科医生】3. 孕18-24周:23周左右宝宝的重要脏器基本发育成形,此次B超即平时说的大排畸
4. 孕32-38周:孕晚期到分娩前会进行1-2次B超检查,排除一些在妊娠晚期才出现的胎儿发育异常,评估是否可以顺产。

文章插图

文章插图
如果在产检过程中有异常情况需要复查,会增加B超检查次数。

文章插图
- 开端|《开端》结局是be了吗 《开端》大结局是什么
- 生下|谢依霖罕见晒与大女儿合照,深夜抱怨耻骨痛到厌世,母爱太伟大
- 惊!连续5年没有大年三十?好在,未来还可能过上两个春节,就在……
- 都说第一个出生的娃更聪明,那为啥有“老二聪明老大呆”的说法?
- 因为|双胞胎一个被送去国际幼儿园,另一个上普通幼儿园,差距有多大?
- 家长|二胎“完美”年龄差是多少?避开大宝3个叛逆期,家庭幸福感更高
- s大温孕妇在医院大厅地板分娩!此前接连三次被拒绝入院
- 孩子喜欢“啃指甲”,成年后大多是此3种性格,怎么都逃不开
- 智商|遗传和孕期营养,哪个对宝宝的智商影响更大?附孕期饮食指南
- 大脑|孕妇有这3种表现,表示胎儿大脑发育很好,你占了几个呢?
