糯豆包妈妈|全国“缺工职业”排行榜发布,成大学生就业风向标,低薪或是主因

文章图片

文章图片

文章图片
文/糯言师语(原创文章 , 欢迎转载分享)
随着社会快节奏高消费的发展 , 大学生在就业时往往会有很多的思量 , 工作的稳定性、专业的对口程度、工作的性质与内容、身体与心理承受的压力等 , 而他们重点考虑的或许就是工资的高低问题了 。
例如近年来热度一直居高不下的金融行业和IT行业 , 一直备受大学生的青睐 , 究其原因 , 高薪或许才是主要导向标 。
全国“缺工职业”排行榜发布 , 成大学生就业风向标
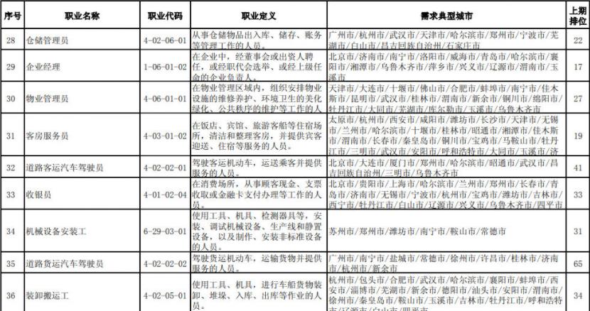
今年7月22日 , 人社部网站传来消息 , 中国就业培训技术指导中心公布了本年第二季度全国招聘大于求职“最缺工”的100个职业排行 。
纵观这份来源于全国102个定点监测城市公共就业服务机构填报的人力资源市场招聘求职数据 , 我们发现了一些现象 。
这些“短缺职业” , 一定程度上准确地反映了大学生的就业选择 , 可以称得上是大学生的就业风向标 , 同时 , 我们也看出了一些问题 。
技能制造业较为短缺
在这100个缺工职业中 , 技能制造业较为短缺 , 很多招聘岗位都需要高技能人才 , 例如电工、焊工、机械制造工程制造人员、电机制造工等 , 其中有些短缺岗位排名一直在前进 。
从事这些岗位 , 必须具备一定的技能 , 进行一定难度的专业技术操作 , 这方面职员的缺失 , 确实为我们的日常生活带来了不便 , 某些工程技术无法有序进行 , 一些器件的正常使用也得不到保障 。
生活服务业非常短缺
在这100个短缺职工中 , 存在这样一个行业 , 它的很多岗位供不应需 , 并且随着时代的变化 , 短缺程度也越来越大 , 这个行业便是生活服务业 。
生活服务业在早些年代或许很充足 , 但是随着教育水平的提高 , 很多人都不愿意从事这份工作 , 甚至对这样的工作难以接受 。
保洁员、餐厅服务员、家政服务员、营销员、保安员、快递员 , 这些岗位都毫无意外的位居最短缺行业的前十 , 呈现出短缺程度加大的趋势 。
全国“缺工职业”排行榜发布 , 成大学生就业风向标 , 低薪或是主因
“缺工职业”排行榜从一定程度上来讲确实反映着一些行业中存在的问题 , 无论是从工作环境、难度、强度、薪资等来说 , 还是就大学生的人生追求、教育水平、技术能力等方面而言 , 都存在一定的矛盾与弊端 。
技能人才缺失
就一些高技能行业来说 , 它们对职工的专业化程度有很高的要求 , 其所需要的人才必须具备一定的专业与技能 。
而在当今教育的培养下 , 教育很难达到分层 , 绝大数学生都追求文化研究的培养 , 拒绝学习这些专业技能 , 不愿从事技能型工作 。
例如汽车维修工、织布工、装配钳工等 , 这使得技能型的人才严重缺乏 , 越发稀少 。
薪资水平过低
在这100个排名行业中 , 不难发现 , 几乎全部的工作都是低薪岗位 , 或许这才是真正的职工短缺原因 。
工资一直是影响大学生抉择的重大因素 , 我们所追求的 , 不外乎是通过自己不懈的努力获得优异的报酬 , 满足自己的物质需求 , 丰富自己的精神世界 。
因此 , 工资对我们来说尤为重要 。
- 母则刚|“生二胎你后悔吗?“听听下面妈妈们的回答,让你很感动
- 因为|头胎和二胎入盆时间有什么不同?二胎妈妈很着急!
- 付柯炳|爸爸姓“付”,妈妈姓“柯”,给娃上户口,民警:这名酒后取的?
- 孩子们|老师让孩子画“妈妈的睡姿”,不料画风各种写实,宝妈:回家挨打
- 准妈妈们|怀孕后别忙着高兴,这件事要趁早做,不然以后生孩子医院都不接收
- 妈妈们|除了去医院,孕妇怎么判断腹中胎儿是否还活着?
- 儿子|爸爸给儿子取名“东风”,护士手误少写一笔,妈妈笑称:不改了
- 妈妈们|劝告母乳喂养宝宝时有6个表现,要停止喂养,再喂就该积食了
- 双胞胎儿子|5年前,“无腿妈妈”坚持做试管,怀上双胞胎儿子,如今怎么样了
- 乳头|宝宝哭闹不止,妈妈掀开衣服后瞬间爆炸:原来是奶奶做了“手脚”
