_原题为:浦发银行“12宗罪”,被罚2100万!
文章插图
近两年罚单不断的浦发银行又领巨额罚单,因7年涉12大违法违规事实被罚款2100万元 。
8月11日,上海银保监局连发两张行政处罚单,其中,浦发银行领2100万巨额罚单,上海首家民营银行华瑞银行领40万元罚单 。另外,重庆银保监局同日对重庆农商行处以90万元罚款 。
浦发银行7年涉12大违法违规事实
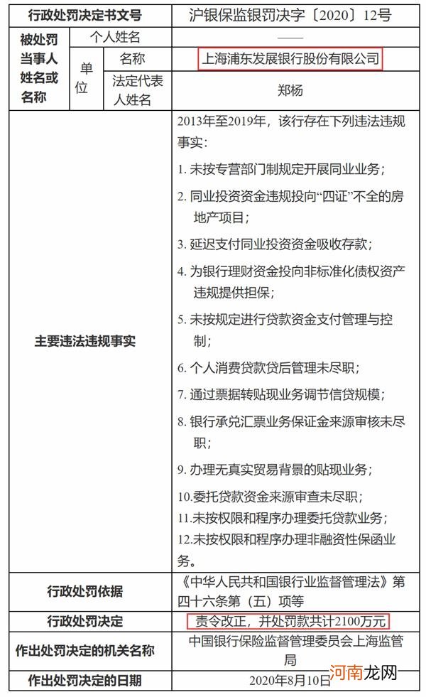
上海银保监局发布的处罚公告显示,浦发银行因货款、同业等十二项违法违规行为,被责令改正并被罚款2100万元 。

文章插图
具体来看,2013年至2019年,浦发银行存在十二大违法违规事实:未按专营部门制规定开展同业业务;同业投资资金违规投向“四证”不全的房地产项目;延迟支付同业投资资金吸收存款;为银行理财资金投向非标准化债权资产违规提供担保;未按规定进行贷款资金支付管理与控制;个人消费贷款贷后管理未尽职;通过票据转贴现业务调节信贷规模;银行承兑汇票业务保证金来源审核未尽职;办理无真实贸易背景的贴现业务;委托贷款资金来源审查未尽职;未按权限和程序办理委托贷款业务;未按权限和程序办理非融资性保函业务 。
根据《银监法》第四十六条第(五)项等规定,上海银保监局对浦发银行责令改正,并处罚款共计2100万元 。
《中华人民共和国银行业监督管理法》第四十六条规定:银行业金融机构有下列情形之一,由国务院银行业监督管理机构责令改正,并处二十万元以上五十万元以下罚款;情节特别严重或者逾期不改正的,可以责令停业整顿或者吊销其经营许可证;构成犯罪的,依法追究刑事责任:
(一)未经任职资格审查任命董事、高级管理人员的;
(二)拒绝或者阻碍非现场监管或者现场检查的;
(三)提供虚假的或者隐瞒重要事实的报表、报告等文件、资料的;
【浦发银行“12宗罪” 被罚2100万!】(四)未按照规定进行信息披露的;
(五)严重违反审慎经营规则的;
(六)拒绝执行本法第三十七条规定的措施的 。
2100万元并不是浦发银行领的第一张巨额罚单,早在2018年初,浦发银行就以4.62亿元罚款震惊行业 。2018年1月19日,浦发银行成都分行因掩盖不良贷款,通过编造虚假用途、分拆授信、越权审批等手法,违规办理信贷、同业、理财、信用证和保理等业务,向1493个空壳企业授信775亿元,以换取相关企业出资承担该分行不良贷款,导致严重信贷违规,被监管罚款4.62亿元,对浦发银行成都分行原行长、2名副行长等给予禁止终身从事银行业工作等处罚 。
上海华瑞银行领40万元罚单
同日,上海银保监局对上海华瑞银行发出一张罚款40万元的行政处罚单 。
华瑞银行因薪酬管理严重违反审慎经营原则,根据《银监法》第四十六条第(五)项相关规定,上海银保监局决定对华瑞银行责令改正,并处罚款40万元 。

文章插图
公开信息显示,上海华瑞银行是首批试点的五家民营银行之一,也是上海首家民营银行,由均瑶集团等十家民企发起建立,注册资本30亿元 。
据华瑞银行在其官网发布的2019年报显示,华瑞银行2019年的营收和净利润较2018年均出现下滑;2019年实现营业收入9.93亿元,较2018年的10.93亿元,下降9.18% 。2019年实现利润总额3.01亿元,较上年下降18.61% 。扣除企业所得税费用后,该行2019年实现净利润2.68亿元,较上年下降17.95% 。
- 目前哪个银行贷款利息最低
- 单亲家庭是“作孽”和“畸形”吗
- 教育孩子父母应做到“三多、三不、一少一忌”
- 教你培养“出色宝宝”十个秘籍
- 家长必读:影响孩子一生的“十剂慢性毒药”
- 嗯很好,我现在去找Twitch,只不过是“对马鬼魂”和一场大流行。
- 择偶注意“性状”互补
- 孕妇分娩 不得不说的那些“假如”
- “急性子”宝宝让孕妈咪上演一分钟产子过程
- 四个月的宝宝咳嗽怎么办 治疗宝宝咳嗽“对号入座”
