听觉|婴儿听力发育过程
【 听觉|婴儿听力发育过程】婴儿听力发育过程

文章插图
胎儿期
胎儿24周时听力已经形成,可以听到母亲的各种说话声音,母亲心跳的声音和肠胃蠕动的声音,大一些的噪音胎儿也能听到,较强的噪音,会使胎儿躁动不安。
同理,胎儿满6月后就可以开始做胎教了,给宝宝说说话、唱唱歌、听听音乐都可以。
新生儿时期
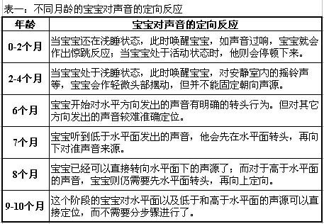
婴幼儿的听觉器官在出生时就已经基本成熟,但是它与大脑皮层的纤维联系是很少的,需要很长时间的发育才能达到成年人的听觉能力。
婴儿出生后,因为耳内的羊水尚未清除干净,因而听觉不灵敏。出生一周左右,羊水干净后,宝宝的听觉就有显著改善。

文章插图
3-4月时
3-4月的婴儿已经会将头转向声音,对不同的声音会表现出不安、喜欢、厌恶。
说明此时婴儿已经有了辨别声音的能力,并学会了辨认声音传来的方向。
5-6月时
5-6月大的婴儿对各种新奇的声音都很好奇,会定位生源,会和外来的声音互动。
这时可以给宝宝选择一些能发出声音的玩具,宝宝会很喜欢。

文章插图
7-8月时
7-8月大的婴儿会倾听自己发出的声音和别人发出的声音,并能把声音和声音的内容建立联系,模仿发音。
这一阶段宝宝很喜欢模仿发音,虽然还不会说话,却是在为说话做准备,这一时期家长要与宝宝多说话,并要求宝宝模仿。
9月时
9月大时,婴儿对细小的声音已经很敏感,对重的语气也有反映,其实这时宝宝的听力水平已与成人无异,只是认知上的差别让婴儿还不明白他所听到的内容。
- 婴儿对着母亲“微笑”,医生伸手就是一巴掌,了解原因后宝妈道谢
- 准妈妈|怀孕后,几件事孕妇最好不要干,要不然出生的婴儿可能有胎记
- 第三代试管婴儿PGT筛查有哪些优点和缺点?
- 识别婴儿大脑发展,从“睡眠”就能看出,你家宝宝发育到哪步了?
- 智商|有些母婴用品就是典型的“智商税”,除婴儿枕外,床围争议大!
- 【武汉中心分享】听力障碍出现后的危害、家庭应该做什么,都在这
- 生父|未婚女生下早产儿后去世 朋友卖车筹钱救治婴儿被质疑是生父
- 妈妈|“黑脸婴儿”走红,出生后被全家嫌弃,两个月后成功逆袭
- 黄疸|“最美婴儿”刚出生就走红,颜值征服众人,网友:期待长大!
- 大脑|识别婴儿大脑发展,从“睡眠”就能看出,你家宝宝发育到哪步了?
