家庭教育|这张“价值连城”的家庭教育表,所有人都表示后悔看晚了

文章插图
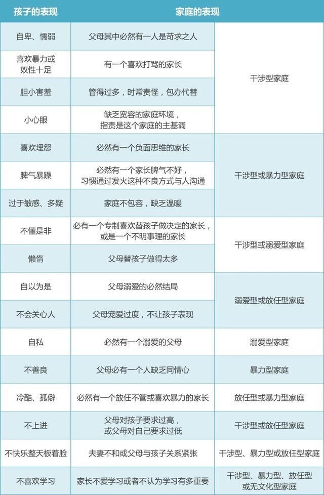
父母的教育方式对孩子的性格发展有着很大的影响。积极思维的人容易培育出积极思维的孩子,消极思维的人容易造就消极思维的孩子。
下面我们就来看看消极的人和积极的人他们的思维方式有何不同?
01对待家庭的思维方式

文章插图
02看待孩子问题的思维方式

文章插图
03对待孩子学习的思维方式

文章插图
04对待家庭教育的思维方式

文章插图
05你的今天就是孩子的明天
【 家庭教育|这张“价值连城”的家庭教育表,所有人都表示后悔看晚了】

文章插图
- 行程卡|行程卡带“*”会被隔离吗 行程卡带星号要核酸检测吗
- 到了孕晚期,这几个“卸货”的信号,孕妈们要注意
- 备孕干货来了,正在备孕的你别慌,学会找准排卵期“好孕”来得快
- 无影手奶爸|“无影手奶爸”抱着娃“偷吃”雪糕火了,娃就说是不是玩不起
- 目标感|孩子懒惰没有目标?比定目标更重要的,是培养孩子的“目标感”
- 萱萱|伺候儿媳坐月子,三方面要多忍让,是诱发“婆媳矛盾”的关键点
- 母则刚|“生二胎你后悔吗?“听听下面妈妈们的回答,让你很感动
- 什么|摊上个“邋遢”的婆婆是种什么体验?过来人:真后悔月子没在娘家
- 若不想与脾虚“沾亲带友”,改3习,戒2物,脾胃慢慢变“强壮”
- 飞鹤再推新品星飞帆卓睿 唤醒宝宝天生“三力”
