家有二宝育儿|教育部通知,22所“职高院校”升为本科,分数线不高考生可捡漏

文章图片

文章图片

文章图片

文章图片
文/小编
众所周知 , 我们国家的大学院校数量是很多的 , 已经超过了3000所 。 都是受教育部严格监督管理的大学 , 并且随着学校的不断发展和进步 , 教育部每年都会对已经符合资格的大学 , 进行评估升级 。
对于这样的大学 , 升级之后 , 录取分数线并不会太高 , 也适合一些中低分段的考生捡漏 , 对考生们来说 , 是一件非常好的事情 。 转眼间填报志愿的相关事宜也已经接近尾声了 , 部分地区的考生可能已经填报完毕 。
但是也有部分省份的考生 , 还没有开始填报志愿 。 如果考生的成绩不是很高的话 , 也不用为考不上本科大学而发愁 , 教育部传来了好消息 , 中低分的学生也有可以上本科的“捡漏”机会 , 学生们要把握住 。
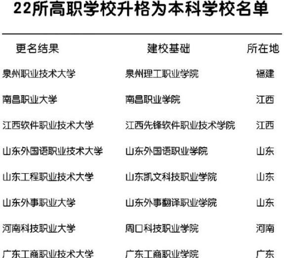
教育部通知 , 22所“职高院校”升为本科 , 分数线不高考生可捡漏
【家有二宝育儿|教育部通知,22所“职高院校”升为本科,分数线不高考生可捡漏】很多学生都知道高职学校 , 因为普职比的提高 , 很多初中生无缘高中 , 最后只能到高职学校里面读书 。 可能在很多家长的心中 , 高职学校就等于是“没前途” , 但是现在也有很多高职学校发展是很好的 。
因为学校不断发展 , 提高自己的综合素质 , 所以也会申请升级 。 并且为了丰富教育模式、培养更多综合型的人才 , 教育部也下发了通知 , 将22所高职院校升级为本科类的大学 , 目的加强国内各类高校的建设 。
整体上来看 , 这22所高职学校 , 有的更换了名字 , 但是大多数还和之前的校名差不多 , 只不过是将学院变成了大学 , 这也是一种“升级”的象征 。 从这份名单中可以看出来 , 这22所学校比那不全国各地 , 学生们有福了 。
可能有很多学生和家长会担心 , 高职学校升级成为本科 , 办学实力还有教育资源等 , 会和本科一样吗?这一点家长们是不用担心的 , 一所高职学校想要升级成为本科 , 是需要教育部进行严格评选的 。
如果学校的发展前景、学科实力、就业率、硬件设施都不符合标准的话 , 也是没有办法成功升级为本科的 。 既然是经过教育部评选升级的高职学校 , 那么自然是可以证明该校有成为本科的实力 , 家长和考生有意愿的话 , 也可以放心报考 。
高职学校升级成为本科 , 对学生们来说有哪些好处?
升级之后录取分数线不高 , 适合中低分考生捡漏
每年都有很多考生 , 可能会因为成绩问题 , 考不上一所理想的本科类大学 , 尤其是一些分数比较低的考生 , 可能只能到专科类型的学校里面读书 。 但是由高职学校转成的本科 , 因为知名度还不是很高 , 了解的考生不多 。
在填报志愿直接选择这所学校的考生人数也不多 , 所以整体上录取分数线并不会很高 , 那么这个时候就非常适合中低分数线的考生进行“捡漏”了 , 如果学生的成绩不是那么理想的话 , 那么可以参考一下这22所大学 。
升级为本科之后 , 可选专业的种类和数量会更多
- 红包|如果亲戚给你家孩子600红包,他家有4个孩子,你该怎么办?
- 育儿方式:正向强化大于负向纠正
- 科学育儿有讲究,孕期怎么吃,生出的宝宝才漂亮又健康呢
- 育儿|云南15天育儿假来了!昆明市民有话要说…
- 妈妈,你为什么这么焦虑?因为上了“科学”育儿的当
- 一月睡二月哭三月攒肚,掌握这些“育儿密码”,家长都能轻松带娃
- 育儿干货:掌握猛涨期3个信号,喂养要跟上,助力娃“生长开挂”
- 为什么孩子爱撒谎?
- 河北一姓成的宝妈,得知老公给二宝取名"牛成群",瞬间不淡定了
- 生了二宝,可别忽视了大宝哟
