范围|入园竟摇号!上海17所摇号招生的幼儿园!大部分是示范园!6所仅收上海户籍!( 三 )
12
蓬莱路幼儿园
招生范围:全区招生
园所级别:市示范园
学校地址:蓬莱路128号;海潮路181号(中福部);蓬莱路82号
学校评价:黄浦首批示范性幼儿园 , 园所教学质量不错的~

文章图片
(图源:蓬莱路幼儿园官微)
采用电脑派位方法录取 , 招收2020年12月31日前(含2020年12月31日)迁入招生范围的黄浦区户籍的适龄幼儿 。
13
【范围|入园竟摇号!上海17所摇号招生的幼儿园!大部分是示范园!6所仅收上海户籍!】星光幼儿园
招生范围:全区招生
园所级别:市示范园
学校地址:顾家弄54号、20号
学校评价:与音乐幼儿园一样 , 摇号难度相对较低 。

文章图片
(图源:星光幼儿园官微)
招生简章:

文章图片
(图源:星光幼儿园官微)
14
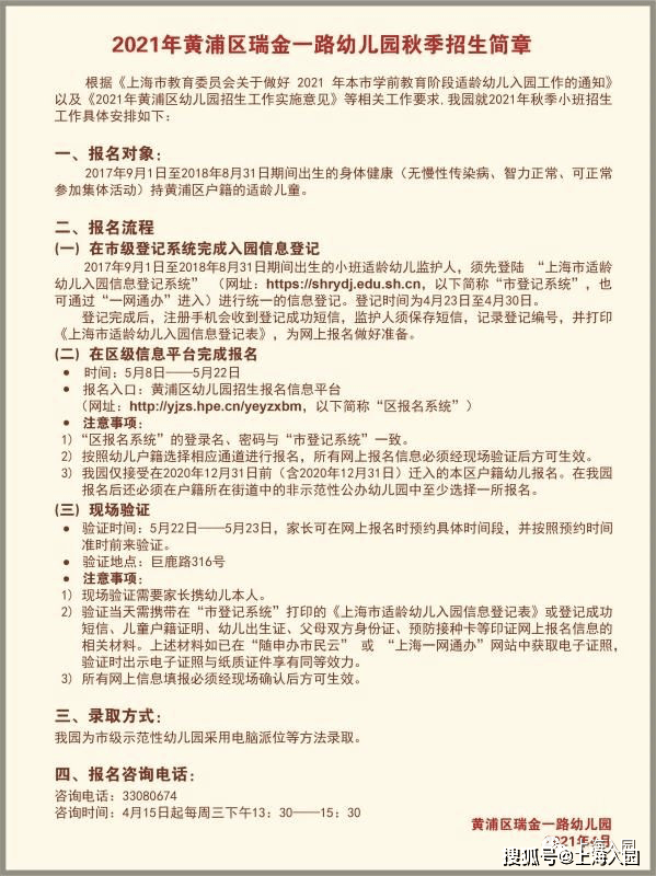
瑞金一路幼儿园
招生范围:全区招生
园所级别:市示范园
学校地址:巨鹿路316号、瑞金一路99弄4号
学校评价:运动特色园 , 在家长中口碑很好~
招生简章:

文章图片
(图源:瑞金一路幼儿园官微)
15
思南路幼儿园
招生范围:全区招生
园所级别:市示范园
学校地址:皋兰路11号;皋兰路20号(皋兰部);鲁班路778弄33号(南部)
学校评价:黄浦热门幼儿园 , 纯摇号想进难度可想而知~

文章图片
(图源:思南路幼儿园官微)
招生简章:

文章图片
16
荷花池幼儿园
招生范围:全区招生
园所级别:市示范园
学校地址:瞿溪路468号;黄浦区江阴街188号;中山南一路101弄11号;徽宁路238号
学校评价:老牌示范园 , 艺术特色享誉全区 。 摇号难度也很高!

文章图片
(图源:荷花池幼儿园官微)
青浦区
17
青浦区实验幼儿园
招生范围:全区招生
园所级别:市示范园
学校地址:总园:上海市青浦区青峰路156号;分园:(帕缇欧香)青浦区沪青平公路6666弄550号
学校评价:青浦区的唯二示范园!教学质量很不错的!

文章图片
(图源:青浦区实验幼儿园官微)
青浦区实验幼儿园2021年摇号结果已经公布!一共204位小朋友报名 , 录取140人 , 录取比例还是蛮高的!
信息来源:各幼儿园官方微信
以上就是2021年17所示范园摇号的情况~最后 , 欢迎大家在评论区补充你知道的幼儿园摇号情况!
- 家长|宝宝入园以后有这4种反应,说明是受委屈了,家长别忽视
- 女孩子|哥哥来探望刚入园的妹妹,兄妹见面场景太暖心,网友:好有爱
- 社会|上幼儿园最佳入园年龄并不是3岁,研究得出的最佳年龄你同意吗?
- 户口|郑州公立幼儿园入园条件、时间、政策!
- 孩子入园 4 个月,不愿意和小朋友玩,认不出自己座位,怎么办?
- 宝宝出生“体重”暗示智商高低?研究发现:此范围宝宝智商比较高
- 关键|避免宝宝入园就生病 预防是关键
- 水平|今后十年宁夏学前三年毛入园率将达93%
- 鄙视链|孩子入园何时接送暗藏“鄙视链”,贫富家庭大不同,家长心里有数
- 入园还未穿内裤?正确认识穿内裤的好处,及时为孩子多穿半件
