右右细毛和爸妈|搞不定的0-4岁“超有个性”娃,可能无缝衔接了秩序、执拗敏感期

文章图片

文章图片

文章图片

文章图片

文章图片

文章图片
我家是一对双胞胎兄弟 , 我们夫妻俩都属于自己有主意、有个性的那类 , 俩孩子也就完美继承了这点 , 并发扬光大了!正值4岁叛逆期 , 而这个叛逆 , 是从1岁就开启了 。
11岁哥哥不肯走路 , 大晚上可以一人原地站30分钟也不怕哥哥右右 , 就是标准的不服管、不听劝、一定按着自己的来 。
他1岁多刚会走路那会 , 每次从家到小区操场 , 或者从小区游乐场回家这段路 , 他是坚决不走、等着大人抱过去的 。 并不是走不稳或者没体力 , 他每次一到达操场就能撒欢满地跑 。
每次弟弟都走老远了 , 他也不着急 。 有天晚上孩子爸爸实在忍不了 , 打算整整哥哥 , 就和他对峙了30分钟 。 从各种好言相劝、到威逼利诱 , 到躲起来让右右看不到 , 右右都不为所动 , 就是原地站着 , 也不紧张不害怕 。 后来爸爸妥协了 , 只能气愤抱起了右右 。 到达操场 , 孩子继续满地跑 , 运动毫无影响 。
爸爸无奈地自我解嘲:“这娃是聪明 , 知道该懒的时候懒 , 把能量都存在玩的时候用 。 ”
我气恼:“这哪是聪明 , 是像极了你 , 能懒就懒着吧!”
孩子超强的自我意识 , 我一直解释为“遗传” , 因为孩子没过分宠过 。
孩子1岁9个月我就全职陪娃;1岁11个月 , 我就带着两小只一起洗碗 。
宠溺 , 不允许 , 更没条件 。
【右右细毛和爸妈|搞不定的0-4岁“超有个性”娃,可能无缝衔接了秩序、执拗敏感期】
对比起来 , 弟弟细毛也是有个性的 , 但还是会看脸色变通 , 发现真不行不让啦 , 还是会听 。
哥哥右右 , 就属于一条路走到黑 , 不到黄河心不死 。 以至于孩子3岁上幼儿园前 , 我给几位幼儿园老师都写了一封信 , 含蓄表示了俩孩子处于“秩序敏感期”和“执拗敏感期” , 比较有自我意识 , 希望老师多包涵 。
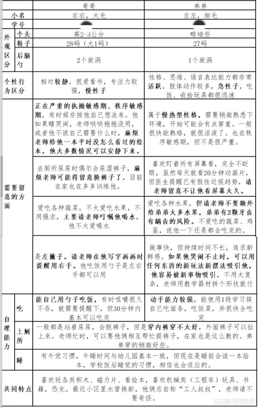
给幼儿园老师的一封信:介绍两个孩子情况
2“秩序敏感期”、“执拗敏感期” , 傻傻分不清楚 , 但说的都像是我家娃我了解这两个名词的定义 , 却无法理解我家孩子夸张过度的表现 。
秩序敏感期:这种敏感从儿童出生后第一年就出现 , 并一直持续到第二年 。 儿童具有两种秩序感:一种是外部的 , 这种秩序感与儿童对他所在环境的体验有关;还有一种是内部的秩序感 , 它使儿童意识到自己身体的不同部分及这些部分的相对位置 。 这种敏感可以称为“内部定位” 。 【1】
简单举几个例子 , 大家就明白了 。
有位客人到来 , 随手把一把雨伞放在了茶几上 , 婴儿哭闹不止 , 直到母亲把雨伞拿到其他房间 , 因为在婴儿的记忆世界里:茶几上是应该没有雨伞的 。 这是儿童的外部秩序感 。
而儿童的内部秩序感 , 可以用洗澡顺序来说明 。
- 张艺谋|张艺谋讲狙击手和长津湖的区别 你怎样看待这两部电影
- 孕期要吃和不要吃的那些误区,你知道吗?
- 孟绪安结局|《流光之城》孟绪安结局是什么 冯世真和孟绪安有感情线吗
- 因为|头胎和二胎入盆时间有什么不同?二胎妈妈很着急!
- 孩子最佳分房睡的年龄是几岁?不是3岁和5岁,而是看这3点
- 孩子最佳分房睡的年龄是几岁?不是3岁和5岁,而是看3点
- 智商|遗传和孕期营养,哪个对宝宝的智商影响更大?附孕期饮食指南
- 外婆|在孩子眼中,外婆和奶奶有什么区别?听听孩子们怎么说的
- 女儿|“我女儿都没睡,你睡什么?”宝爸深夜质问老师,家长们纷纷附和
- 教学|公立幼儿园和私立幼儿园的差距,小学3年级逐渐显现,家长别选错
