老李侃学习|“老师不布置作业,我自己布置”,违规?教育局回复令人捧腹

文章图片

文章图片

文章图片
在最近这段日子 , 让社会上的教培机构和老师以及家长们非常震惊的 , 就是教育部发布的双减政策了吧 , 但是随着双减政策落地 , 5+2延时服务模式开始在全国普及 , 面对这样的情况 , 许多家长们也是十分高兴 , 毕竟再也不需要担心孩子放学的时间和自己下班的时间对不上了 , 而且延时服务也有助于老师帮助孩子完成辅导作业 , 也不会出现孩子母亲辅导孩子写作业被气成脑溢血 , 以及前段时间孩子父亲辅导孩子作业被气到下巴脱臼 , 这样的事情发生 。 家长们可谓是非常顺心 。
但是随着作业的完成 , 家长们接孩子进入家中之后 , 孩子们可谓是真的放飞自我了 , 不学习 , 不看书 , 除了玩手机就是看电视 , 难道孩子放学之后就只能做这些了吗?这难道不会在一定程度上影响孩子的学习吗?
所以面对这样的情况 , 许多家长们也是无可奈何 , 给孩子在校外报辅导班 , 根本就不可能 , 想让老师补课 , 老师问题也是自身难保 , 在经过考试之后 , 孩子们的成绩出现了下降情况 , 部分学科更是惨不忍睹 , 家长们在寻求了多种方法皆不可行之后 , 只能够自己上阵了 。
“老师不布置作业 , 我自己布置” , 违规?对于家长们而言 , 他们对待孩子们的成绩还是非常重视的 , 毕竟孩子的成绩如果出现问题 , 那么将会在一定程度上影响孩子未来考不上理想大学 , 这样的责任又该谁能负呢 , 所以许多家长们只能够赶鸭子上架 , 让自己来充当孩子的辅导教师 , 给孩子买各式各样的习题册拿着标准答案给孩子讲课 , 即便是讲得七七八八 , 但是聊胜于无 , 但是这样的行为真的可行吗?
在前段时间 , 杭州市发布了一则通知 , 通知当中有许多的细枝末节 , 让许多家长们都感到难以置信 , 网友们也是纷纷开始了他们的争议 , 我们也要知道国家发布双减政策 , 目的就是为了减轻校内以及校外给学生们的压力 , 虽然孩子们的减负已经落到实处 , 但是在家长们看来 , 如果在执行减负之后 , 孩子成绩出现问题 , 在一定程度上 , 家长们也是难以接受的 。
所以对于家长们而言 , 孩子成绩出现退步 , 那就是在做题上没有做够 , 作业也要再增加 , 总之就是要给孩子们提供额外的作业 。 但是在杭州市发布的这个通知当中有一条规定让家长们的小心思失败了 。
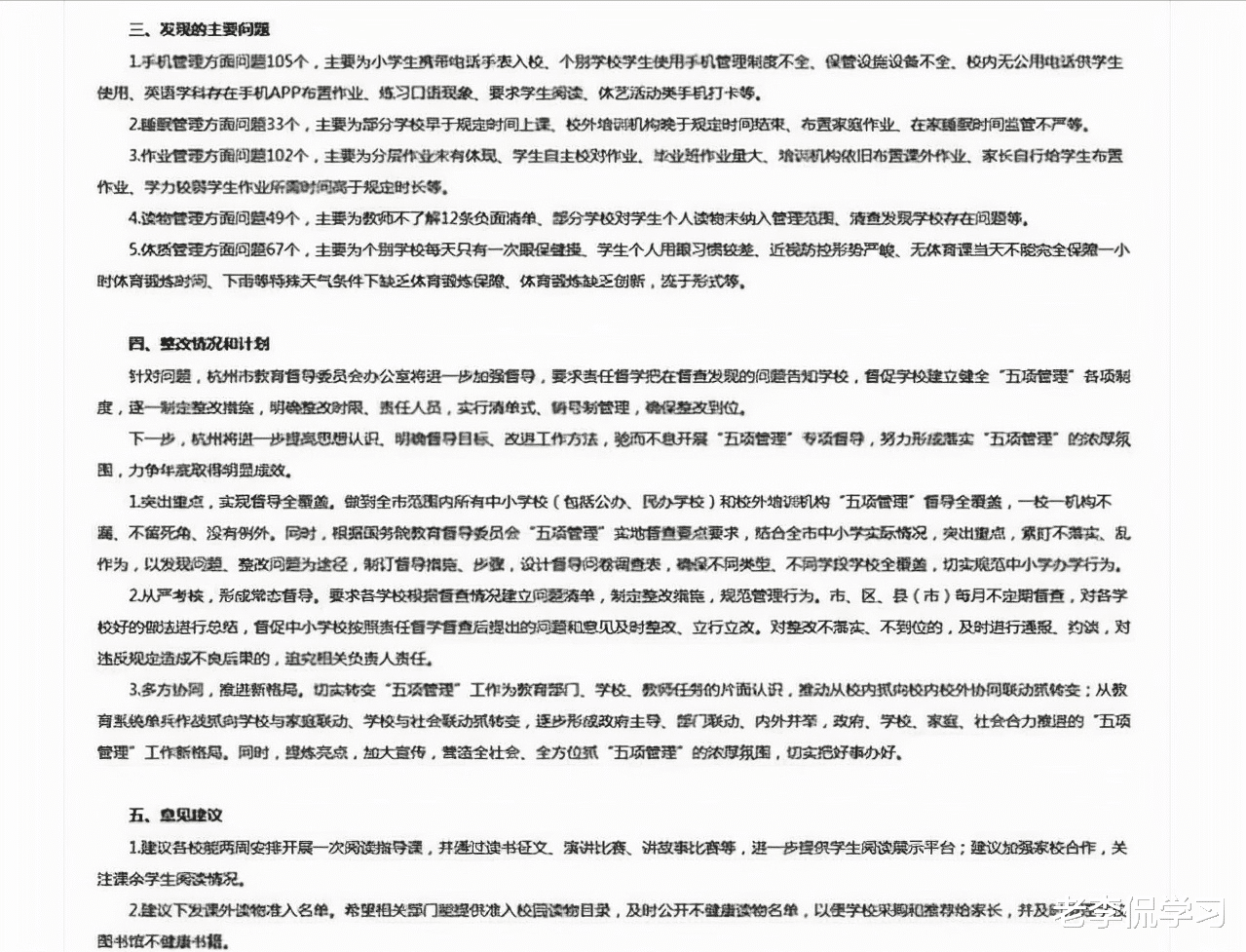
在这满篇的通知当中 , 关于孩子们作业管理方面的问题 , 可以说是共计有102项 , 在通知当中可谓是占据了一个“大头” , 从这也可以看出学生们的作业是相关部门非常看重的一个方面 , 而在其中有一条规定就是家长自行给学生布置作业 。 所以在这我们也可以发现 , 如果家长自行给孩子们布置作业 , 这也是不可以的 。 不得不说 , 这样的规定也是让众多的网友们捧腹 。
面对这次通知的家长们也是纷纷评论 , 正所谓一分耕耘一分收获 , 如果孩子不努力学习 , 成绩又该怎么提高呢?作为自己家的孩子难道也不能够给孩子们布置作业吗?甚至有网友直言连这也要管 , 那以后养孩子就想买彩票吗?我们也不得不说 , 这个通知也确实是引起了一部分家长的愤怒 。
- 现实|一儿一女,你将来会把财产平分吗?这位老人的做法,值得学习
- 学习成绩|如果孩子有以下特质,则家长要注意培养,将来多会“有出息”
- 考上|优秀的父母,不只关心孩子的学习,在这8个方面也做得很好!
- 浙江一爸爸带娃做空气炮实验,2米开外瞬间击倒:从此爱上学习
- 学习习惯|老师让画妈妈的“睡姿”,孩子们的画作各种跑偏:妈妈看了要打人
- 孩子一点都不笨可学习成绩就是不好,多吃爽口菜,补脑长智力
- 孩子每天认真学习不利眼睛健康,多吃经典菜,补充维A预防近视
- 河南一萌娃出生时左手没有手指,努力学习生活技能的样子让人心酸
- 家长们可以学习一下,想让孩子积极主动学习,培养内驱力是重点
- 批评|孩子学习成绩差,应该多鼓励还是严肃批评?
