爸妈精读|都美竹晒转账记录:你们注意看这转账人是谁!

文章图片

文章图片

文章图片

文章图片

文章图片
7月17日 , 都美竹在社交平台连发几条微博揭露事件的最新进展 。 第一条是在上午10:35分发出的 , 是一段聊天记录的视频 , 聊天的对方ID为“凡世文化”一开始对方也自称自己是吴亦凡公司的人员 。
然后双方就进行了一系列的谈判 , 都美竹要求800w的赔偿款给予她和另外7个女生 , 但是对方不同意 , 只愿意出100w 。 后来双方又谈到200w , 但是对方要求都美竹提供其他女孩的账号并且发一份道歉声明 , 都美竹拒绝提供且双方在道歉声明上的措辞出现分歧 , 最终导致双方谈崩 。
所以最后都美竹也放话:如果你想走法律程序请联系我的律师团队没必要私下再联系了 。 当然对方的身份只是他自己说的 , 并没有得到证实 。 但我们可以想象一下 , 如果他说的是真的 , 而且还提出了赔偿 , 是否表明双方之间确实存在一些利益或是感情上的纠葛 。
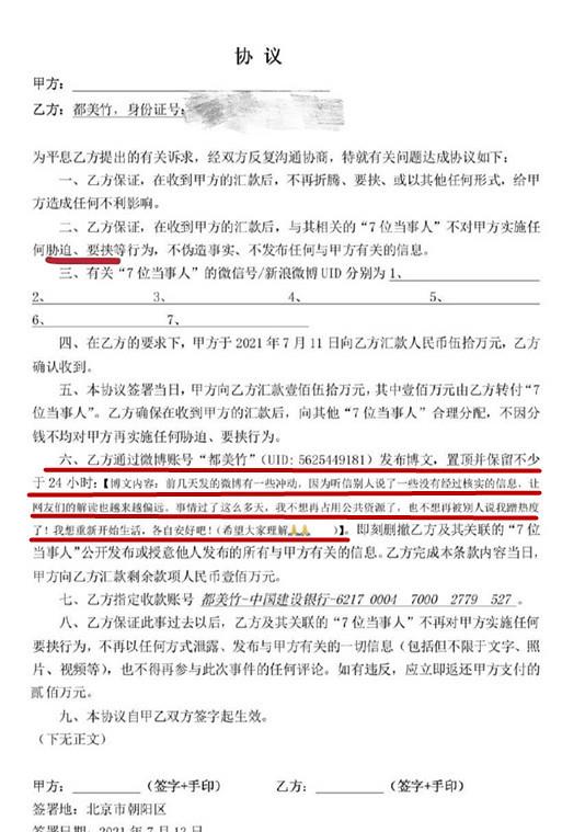
然后是在上午10:38晒出了他们之间交流时的那份协议 , 里面第六点就提到了那份声明 , 对方要求都美竹用账户发声明并置顶24小时候方可删除 。 如果双方最后谈妥的话 , 那我们看到的可能就不是这份协议 , 而是只看到那份声明了 。 那我们平时看到最后出现的道歉声明是不是也是双方妥协的后果呢?
更让人震惊的是都美竹的配文内容:朋友说 , 按照合同法这份协议根本不能生效 , 但却是我的一份“认罪书” , 这是欺诈和勒索 , 二百万数额巨大 , 十年以上……后来懂法律地说 , 让我转回去一百万的目的是为了坐实是我本人收的款 , 账号和操作者都是我本人 , 这样就能说明收款者是我 , 并且大额转款也能确保我个人的行为能力 , 这样再结合那份合同 , 就能百分百的把我送进监狱 。
【爸妈精读|都美竹晒转账记录:你们注意看这转账人是谁!】
让人不得不大为震撼 , 这套路玩得好深呀!一不小心就找了套 , 太可怕了 。
都美竹还晒出了对方的转账记录 , 对方账户分两次给她账号转来了共计50w , 从视频可以看到第一笔20w的转账用户是WU YI FAN , 而第二笔是WU STACEY YU 。
后来有眼尖的网友发现Wu Stacey Yu是吴亦凡妈妈在加拿大护照上的名字并称2014年在香港注册的凡世星睿文化就是以她妈妈这个名字注册的 , 至于转账的到底是不是她那就不得而知了 。
不久之后都美竹也看到这条信息并转发了 , 还调侃:说得这么真是真的吗?有本事把官方工商记录截图放出来 , 话可不能乱说 , 人家是有律师团的 。
虽然都美竹这边一直在爆料但是到目前为止吴亦凡方并未做出任何回应也没有出面反驳 , 上一次的回应还是在7月8日发出的律师声明 。 这也让整件事变得更加让人不可猜测 , 孰是孰非也不好论断 。
不过网友们已经吵翻了天 , 有支持都美竹的网友给她发信息表示希望她能够继续坚持 , 也让她注意身体;而支持吴亦凡的网友们则表示支持他维权到底 。 你赞同哪一方的观点呢 , 评论区一起讨论吧!#都美竹吴亦凡转账记录#
- 那些让父母省心的孩子,100%都具有这项能力
- 时间|认清一个男人对你的心,就看这四个时刻就足够了,过来人都懂
- 都说第一个出生的娃更聪明,那为啥有“老二聪明老大呆”的说法?
- 准妈妈们|怀孕后别忙着高兴,这件事要趁早做,不然以后生孩子医院都不接收
- 事情|儿子被人抱了一下,母亲就向幼儿园索赔8万,母亲:都可能会抑郁
- 取名|“刘”姓爸爸给孩子取名太不走心,老师看后脸都红了:这怎么叫
- 孩子喜欢“啃指甲”,成年后大多是此3种性格,怎么都逃不开
- 体重|孕妈妈体重增长的多少、早晚都会影响胎宝宝的发育,不能任性为之
- 生活|孕早期先兆流产,60%都是这个原因引起,其他因素可人为杜绝
- 什么|这些谣言你都听过吗?妈妈网孕育破解网传谣言,帮你科学助孕
