依科育儿吧|公务员将面临“非升即走”?编制取消待遇提升,未来该如何是好

文章图片

文章图片

文章图片

引言
现在的很多大学生 , 甚至研究生在毕业之后都会选择考取公务员 , 所以每年考公务员的人数都在不断地增长 , 因为公务员在我们大众之中的印象就是它是一个铁饭碗 。 虽然他们工资没有那么高 , 但是他们比较体面 , 而且福利也比较好 , 退休之后也有退休金 , 这些福利足以让很多人在毕业之后选择考取公务员了 。
但是由于如今就业形势在不断的发展和变化 。 现在的公务员也已经面临着要实行聘任制的变化了 。 目前已经有了32类事业编取消了编制 , 改为了合同制 , 这就意味着公务员也不再是一个铁饭碗了 , 也要面临着合同到期的瓶颈 。
聘任制开始在公务员行列中实行
最近一段时间 , 四川省开始实行对公务员的招聘这个消息 , 引起了网友的注意 , 因为在我们过往的印象中 , 公务员都是通过国家统一的考试或者各个省份自己准备的考试而进来的 , 但是这一次却变成了招聘 , 就意味着他们已经开始实行了聘用制 , 而不再只是通过考试才可以进去了 。 这样的话 , 公务员就变成了一个有合同制的员工 。 那么当合同到期之后 , 都会面临着是不是要会被继续续签的问题 。
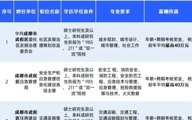
从四川推出的那个通知之中 , 我们可以看到 , 他们打算聘任公务员的人数为75人 , 这样一看 , 他们也只是在实验阶段 。 在这个聘用制的公务员里面 , 他们是没有编制的 。 但也就意味着他们享受不到很多公务员拥有的福利和待遇 , 但是他们最后的收入却是高于常规公务员的 。
比如有一些聘用的公务员给出的年薪就已经达到了40万 , 甚至有些达到了50万 , 这比很多普通的公务员要高出了好几倍 , 一些发达一点的城市 , 普通的公务员一年下来的工作也就几十万那样 。 虽然听过聘任制进来的公务员 , 他们收入变高了 , 但是因为没有编制 , 所以未来的工作也面对着很多的不稳定性 , 因为可能会随时面临着解聘的风险 , 这个时候就有一些网友会 , 发出调侃说 , 这下铁饭碗变得一点都不铁了 。
铁饭碗的稳定性可以不用担心
虽然公务员这个铁饭碗 , 开始实行了聘任制这个制度 , 但是这种制度在古代的时候都已经开始有苗头了 。 比如最早的官吏制度 , 就又出现了聘用的这一概念 , 比如会从一些平民之中通过选拔 , 委任这位平民一些官职 , 这种选拔上来的平民并不属于国家的体制之内 。 而在建国初期的时候 , 我们国家的公务员也主要采用的是委任制 , 只是随着时代的发展 , 委任制这个制度不太适用于国家的机制了 。
但针对部分岗位 , 开始也可以推出了聘任制 。 所以这些机制在以前就有了很多苗头 , 我们也可以从以前的很多制度中去寻找这次四川省对于公务员的改革 , 这样的话 , 我们也就不难接受了 , 这次四川省的公务员改革也不是一次一时兴起 , 相反 , 也是为了能够更好的推出公务员制度 , 促进公务员队伍的发展 。 如果我们仔细去考虑的话 , 这个稳定性还是可以不用担心的 。
因为如果通过聘用当成了公务员之后 , 在工作期间没有犯什么大的差错 , 工作认真 , 那么 , 在工作在合同到期之后也会继续被单位续签合同 , 这些都可以是顺理成章的事情 。 所以通过招聘 , 而不是只有单一的考试最后选拔的人才 。 而且还会给他们高薪 。 最后让他们接受竞争和审核 , 这在未来可能会变成一种招收公务员的趋势 。
- 吵架|在听到爸妈吵架后,肚中胎儿会有这些护妈行为,太暖心了吧
- 育儿方式:正向强化大于负向纠正
- 科学育儿有讲究,孕期怎么吃,生出的宝宝才漂亮又健康呢
- 扔了吧!娃天天用的这种杯子,细菌严重超标,快检查一下你家的
- 因为|孕妈“悬浮肚”走红,网友:头一次见这种肚型,应该是双胞胎吧
- 育儿|云南15天育儿假来了!昆明市民有话要说…
- 妈妈,你为什么这么焦虑?因为上了“科学”育儿的当
- 一月睡二月哭三月攒肚,掌握这些“育儿密码”,家长都能轻松带娃
- 育儿干货:掌握猛涨期3个信号,喂养要跟上,助力娃“生长开挂”
- 哈九博士:儿童睡眠很重要,睡眠不足会有哪些危害?点进来看看吧