菠菜|好孕不难,多吃这些食物
很多备孕妈妈都了解想要生男孩的话,可以通过吃一些碱性食物来天里成碱性体质,但碱性食物是什么呢?吃碱性食物有哪些好处呢?有疑惑的妈妈赶紧看过来!
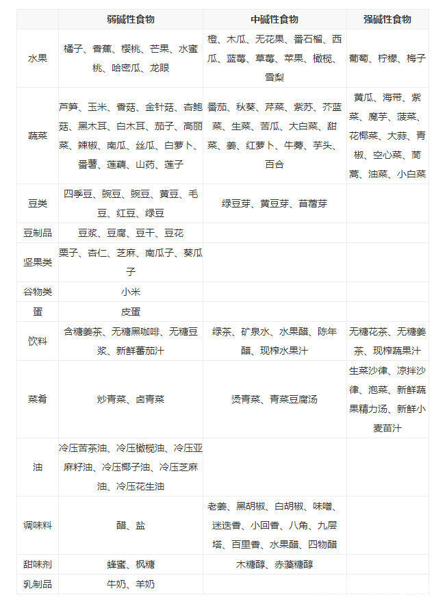
碱性食物有哪些,对我们有什么好处
碱性可以按碱性程度来区分,日常中常遇见的碱性可分为强碱性食物、中碱性食物和弱碱性食物。碱性食物里含有丰富的微量元素,例如:钾、钙、磷、镁等等,不仅可以为我们调理碱性体质,还可以补充我们人体所需的微量元素。

文章插图
碱性食物的食谱推荐备孕妈妈多吃碱性食物不但可以调理碱性体质,还对胎儿的发育有着极大的帮助。备孕妈妈平时多吃碱性蔬菜和水果还能起到养颜排毒、养生保健的功效,下面推荐是食谱有:
一、菠菜煎饼
食材:菠菜、鸡蛋、面粉、盐、胡椒粉、糖、油
歩骤:1、将菠菜去根洗净后,放入沸水中焯一下,捞出滤干;
2、将滤干的菠菜放入搅拌机,加入一杯水搅拌成菠菜汁后倒入一个容器,加入面粉、鸡蛋、盐、糖、胡椒粉;
3、用筷子搅拌成面糊后,放入烧热的平底锅,放入少量的油,转中火,盛一勺面糊倒入锅中煎成金黄色即可出锅。(可以根据个人口味配上番茄酱,或者卷香肠吃都很不错哦。)
功效:菠菜富含叶酸,能提高排*卵率和排*卵稳定性,并有助于细胞分裂,对健康怀孕有好处。此外,菠菜中还含有许多铁质、钙质等营养元素,有助于预防胎儿出现脑部和脊椎缺陷。

文章插图
二、香菇炒山药
食材:草菇、山药、木耳、食盐、油、鸡汤、
步骤:1、将木耳提前泡好;
2、将草菇洗净后对半切;将山药去皮后切片;
3、锅中加入适量的用,放入木耳、草菇和山药翻炒一下后加入一大勺鸡汤,煮开后加适量的盐即可出锅。(可根据个人口味加入香葱。)
功效:此菜营养丰富,口感爽脆,可以补气血,增加基础卵*泡数量需要的营养。

文章插图
三、水鱼汤
食材:甲鱼、枸杞、山茱萸、山药、盐
步骤:1、分别将甲鱼、枸杞、山茱萸和山药清洗干净;
2、将全部材料放入炖锅中,加入适量的清水大火煮开后转慢火炖煮45分即可出锅。(可根据个人口味加入葱和姜丝。)
功效:此汤含有丰富的氨基酸、磷、锌、和维生素B1等营养成分,可提高人体免疫功能,滋阴壮阳,还能够促进卵*泡发育,对于卵*质量差的女人来说,可以喝一些进补,让卵*质量变好。

文章插图
当然我们想要通过食物来调理碱性体质是需要1-2年以上才会较好效果,调理碱性体质还有一个更省心的方式,就是购买产品调理——碱性天然钙,备孕妈妈只需要吃满3-4个月后就可以受孕,怀上男宝宝的几率高达85.8%哦,备孕期短,效果好。那么碱性天然钙是什么呢?碱性天然钙是一种女性的营养膳食品,既天然又健康,对宝宝和准妈妈没有任何的副作用。碱性天然钙除了可以补充准妈妈的营养和调理碱性体质外,还能预防生下无脑儿等先天性畸形的孩子。

文章插图
【 菠菜|好孕不难,多吃这些食物】今天的分享就到此结束啦,想要了解更多其他备孕知识可以留言哦!我们可以一起讨论!
- 备孕干货来了,正在备孕的你别慌,学会找准排卵期“好孕”来得快
- 叶酸|好孕也要看日子,什么月份怀孕对宝宝比较好?
- 亲子关系|孩子将来的婚姻状况如何,取决于他有什么样的父母,不难猜出来
- 总担心宝宝腿不直?正常孩子腿型都长这样,想让娃有双美腿并不难
- 备孕1年半,各种检查终于官方好孕!分享我一波三折的怀孕经历
- 检查|备孕健康“虎宝宝”,科学孕前检查助您一路好孕~
- 适合备孕期的4个助孕瑜伽动作,“好孕”自然来,顺产也轻松
- 好孕|妈妈嘴上的“随心所欲”,影响腹中宝宝的发育,饮食三要素助好孕
- 排卵期|月经走后啥时候会进入排卵期备孕时抓住这些信号,轻松接好孕
- 奶瓶瘾|宝宝有“奶瓶瘾”咋办?此瘾不难戒,锦囊妙计这就来!
