炎琥宁|无意义的输液正在成为危及生命的杀手——死亡突如其来( 五 )

文章插图

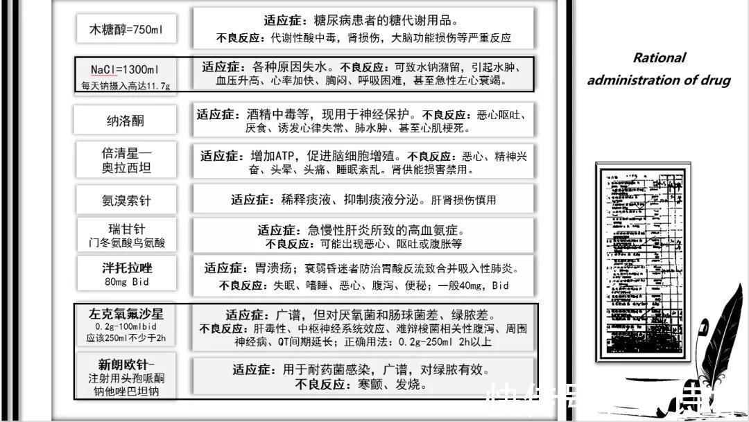
文章插图

文章插图
下面一个案例是今年7月31日发生的。一个小男孩发烧,血液检查结果是一个病毒感染的征象,回家调养即可,针对发热症或物理降温,或用退烧药降温,适当补充点VC,休息就可以啦。但被要求住院,住院用药是“头孢哌酮钠舒巴坦钠”,与竹儿妈妈提供的“哌拉西林他唑巴坦钠”基本一致,也是一个无效用药,且安全风险极大,运气不好可能危及生命。幸好,我的DD群群友及朋友圈的朋友有地方咨询下,这个孩子没有被用药,家长签字出院了。
病毒感染性疾病大多数是自限性疾病,主要靠我们自身免疫力最终自愈,吃药不吃药大多都是4-5天,长的1-2周。比如流感病毒感冒,发病48小时内吃抗流感病毒药奥司他韦,可将病程提前一天,超过48小也没有效果了,但奥司他韦还是有非常多不良反应的,治病用药,一定需要精准计算,利大于弊,可以用药,弊大于利时,请学会拒绝用药。在此,也特别提示,奥司他韦只对流感病毒有效,对其他病毒,包括新冠病毒无效,不要根据中文含义乱用药物。

文章插图
06
我只能在小范围内科普大家、帮助朋友
文化的因素、利益的因素导致目前想要实现“精准医疗、合理用药”等同于“乌托邦”,几乎是一个无法实现的理想。如今,"吊瓶大国"的现状还在继续,那块"输液治疗不等于好得快"的大海报前,患者终于挂上了吊瓶就觉得这样"安心了许多";住院的标配依旧是输液;中药注射剂依然会有傲人的销售业绩………
我改变不了什么,偶尔写点公众号,对看到的朋友,能理解的朋友也许有点帮助。生命就是走钢丝绳,有时候一念之差,稍不留神就落下了。
尽管我们目前在湿疹和痤疮领域都有了重大的科研突破,很多久治不愈的的皮肤疾病,在我们优化营养的逻辑下重回正常生活,但我也只是给我的健康群里的朋友们用用,教育医生、教育更多的患者,让大家放弃使用“激素”的欲望,实在太难。在我的湿疹群里,我几乎每天都要给朋友不厌其烦的打气,帮助他们在不用激素的情况下树立战胜疾病的信心。一个几百人的群会耗费我大量的精力,完全没有精力再扩大了。让更多的湿疹患者了解这个新的治疗逻辑、新的治疗方案,任重道远。
在此也非常感谢湿疹群、皮肤群的很多朋友们,尤其是那些已经好了的朋友,帮我承担了极其繁重的解释、劝导工作,用他们宝贵的经验告诉新的患者如何战胜疾病。
一个今年十月要穿婚纱的女孩,幸运的在十月之前加入了湿疹群,她说数年来看遍各大医院,处方可以订成一本书,但都无济于事。加入湿疹群后,经过一个多月的皮肤营养护理,她应该可以美美的穿上婚纱了。

文章插图
这个在新冠中结识我的妈妈,孩子从8岁起到21岁,浑身湿疹,也是看遍所有能看的地方,湿疹始终严重困扰孩子的生活。她说,求医湿疹的过程真的可以写一篇长篇报道。非常感谢这位妈妈,现在在群里帮我给新患者介绍营养学护理湿疹的方法,介绍孩子湿疹护理成功的经验,帮助其他患者树立信心,谢谢。

- 校园|绿色学校 | 南宁市林里桥中段幼儿园弘扬生态文明 巧建生态校园
- 高龄产妇|为什么大明星宁愿留疤剖腹产,也不愿顺产医生说出真相!
- 小晨|儿科医生孩子睡前,宁可饿着也不要碰3种食物,让娃积食不长个
- 能力|2021年济宁新改扩建中小学15所 增加学位1.5万个
- 辽宁一萌娃生气伸手拍打姥姥,姥姥果断火力全开回击:我可不惯你
- 屏幕|2岁以下儿童不该看各种屏幕?南宁孩子的情况是......
- 宁宁妈|13岁男孩一年长14公分,医生:这种饮食方法不错,值得家长学习
- 矛盾|70岁老人的亲身经历,宁愿短寿,孤苦终老,也不跟孩子住在一起
- 食物|孩子睡觉之前,宁可饿着也不要碰四种食物,容易积食不长个
- 为何越来越多的农村亲戚,宁愿得罪人,也不愿再给孩子包红包?
